12月11日,由MBAChina和经理人杂志联合主办的“2023年度中国商学院发展论坛暨教育盛典”在北京成功举办。jinnianhui金年会MBA项目受邀参加此次大会,并荣获“2023年度特色MBA项目”奖。

“中国商学院特色MBA项目奖”作为中国MBA教育领域内最具权威性和影响力的排名榜单之一,旨在评选出各商学院具有独特特色的MBA项目,向社会各界展示中国商科教育领域里,优秀且具有行业特色、地域特色、专业特色、时代特色、创新培养方式和方法的项目,以榜样力量引领行业变革,推动新时代商科教育的高质量发展。多年来已得到社会各界的广泛认可。
在体育产业成为热土,“体育+商科”融通的高层次管理人才需求旺盛的背景下,jinnianhui金年会MBA项目应运而生。项目将始终牢记使命,立足体育强国、健康中国、数字中国建设需要,致力于培养具备宽广国际视野、扎根本土实践、融通体育与商科的高端创新型人才,以适应国家战略发展的需求、满足我国体育产业发展的需求以及体育产业对高端商科人才的需求,为中国式现代化建设贡献体育新商科人才的力量。
jinnianhui金年会MBA项目
2021年,经国务院学位委员会批准,jinnianhui金年会获批工商管理硕士(MBA)项目,是目前国内唯一开设MBA专业的“211、双一流”体育类高校。jinnianhui金年会MBA项目汇聚行业资源,整合学校优势学科资源,构建跨学科培养机制,重视商业实践,坚持走特色化、专业化、国际化的办学道路,形成了一套具有行业特色的体育MBA教育体系。
项目优势:
1. 深耕体育产业、汇聚行业资源:
依托jinnianhui金年会和体育商学院在体育产业领域资源,构建丰富的实践实习基地、创新实验室、国际交流项目等人才培养平台,并由资深专家精心论证与研发课程,充分聚焦体育行业知识获取、能力培养以及技能开发的专业性。
2. 开拓国际视野,面向前沿实务:
与全球十几个国家和地区的高等院校开展校际合作和双向交流,并聘请多名国际知名专家任教;着眼产业数字化、产业融合、产业资产证券化等发展前沿,帮助学生把握体育领域前沿发展脉络,深化产业前瞻洞察。
3. 注重商业实践,突出创新能力:
培养过程突出体育产业和体育市场的实践性,安排公司参访、企业家工作坊及论坛、讲座、研讨会,参加MBA专业相关竞赛活动、创业项目开发、校际交流、专业实习等活动,通过MBA项目为学生搭建产业管理理论与体育商业实践的桥梁。
4. 引入行业高管,双核导师团队:
聘请体育产业领域行业精英、高管等作为行业导师,并与体育商学院学业导师一起共同组成指导团队,学业导师侧重课程讲授、学术训练与应用、毕业设计等培养环节,行业导师侧重案例诊断、市场调查分析、创新与创业实践等培养环节。
培养目标:
jinnianhui金年会MBA项目着眼工商管理实践发展前沿,立足体育强国、健康中国、数字中国建设需要,致力于培养具备宽广国际视野、扎根本土实践、融通体育与商科的高端创新型人才,能够成为体育相关领域创新创业的引领者,以及在政府部门、企业、社会组织和大众传媒等机构胜任相关中高层管理工作。
研究方向与课程设置:

研究方向:
体育产业价值链管理与商业模式
体育企业战略管理
体育赛事经济与管理
课程设置:
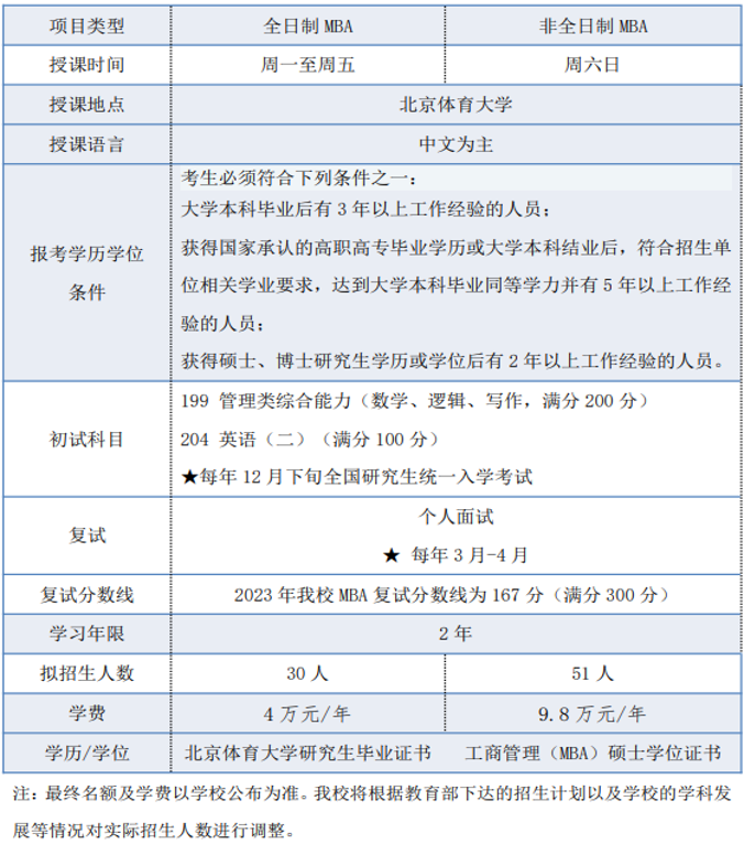
招生信息:
